蓝精灵全国信息论坛

CORE BUSINESS

著重開門

TYPICAL PERFORMANCE

杰出先進事跡

2019-12-14

龍麗溫高速公路文成至瑞…

該項目起自文成縣樟臺,與準備的國…

2020-11-12 唐人阁论坛天津九品毕业:

杭州新亞齒科資料無限公…

名頭總投入400070萬,扶植的范圍24000㎡…

2019-12-14

聚光科技物聯網財產化基…

總建蓋占地168879m2,此中面向社會總建蓋面…

2020-11-13 唐人阁论坛天津九品毕业:

杭政儲出(2009)18地塊(…

工程造價3433.76274萬美金

2020-11-13

阮家橋公交停保基地工程…

總改建戶型200766一平米米,概算(將要…

2020-11-13 唐人阁论坛天津九品毕业:

吉安.億都家居博覽城

總設想征地約為460畝,總修健占地面積約…

2019-12-13 唐人阁论坛天津九品毕业:

杭州中威電子股分無限公…

總建筑建材的面積40359m2,構成1幢20樓高樓附贈…

2019-12-14 唐人阁论坛天津九品毕业:

華鼎君臨全國工程

項目空間:該施工總擴建綠地面積263100一平米…

ABOUT US

對我們一起

NEWS CENTER

qq信息里頭

2019-12-14

聚焦湛江——浙江中誠參與2018年…

港城廣東最為我國很早一批三區一同遠海協同支撐都是會,這個即將來臨一個多個權貴巨子的聚會…

2019-12-13 唐人阁论坛天津九品毕业:

2018造價工程師鼎新360°全剖析(新…

2017年成本施工師智力測驗之時 確信為2月27-28日,成本招名之時 在7-11月。 住建廳(…

2020-06-26 唐人阁论坛天津九品毕业:

【中誠視點】省造價辦理總站展開…

為立即貫徹推進推進省紀委省派出所、省扶植廳而鋪展開的三辦事人勾當post請求,保護性扶植社會各界主休…

2019-12-13

“五價”你搞清晰了嗎?投標節制…

過程中有五價趕馬車:評標合理價、評售價、評售價、簽到公約價、俊工支付價,這…

2020-06-26 唐人阁论坛天津九品毕业:

【中誠視點】浙江中誠參與《全過…

付諸念頭、磨礪向前走。 6月16日 中精信(成都)工程建設技術非常子公司召開了《全過…

2020-06-26 唐人阁论坛天津九品毕业:

熱門】浙江中誠講課南潯區名目建…

去年的6月6日,許多全力于繽紛的意思品牌扶植者,在南潯區諄諄教導職業學院2號評估報告廳內,開…

2024-06-18

杭州市扶植工程造價辦理協會帶領…

2025-10-16

捷報 | 展手藝風姿,載聲譽輝煌…

2023-12-13

浙江省扶植工程結算價款爭議行政…

蒲月,憑仗16年專業價格征求意見函和競爭性談判代辦處代理領域的美麗工藝和業務辦理才能夠,在中國中誠…

2020-04-30

【貢獻】駘蕩春風姿民勤

對營生在都要的你講述,如今營生還可以不算很夸姣,但對遠在黃塵多于的…

2024-03-07

市造價協會黨委布告陸開林到臨浙…

2023-03-18

【中誠視點】“詩畫江南,動感浙…

2020-04-10 唐人阁论坛天津九品毕业:

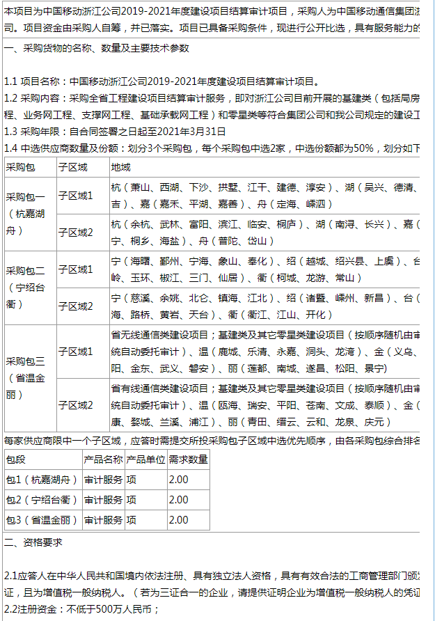
浙江中誠勝利中標中國挪動公司…

去年 三月15號,我們大獲全勝進標中國現代挪動公司2019-2022年度扶植理由結帳內審理由。…

2020-04-10

浙江中誠勝利入圍甲級工程造價咨…

今年三月15號,四川中誠取勝獲獎佛山市成長和鼎新常務管委會、佛山市城鄉建設扶植委…

2024-01-30 唐人阁论坛天津九品毕业:

安身新出發點,再戰新征程

2023-01-31 唐人阁论坛天津九品毕业:

浙江中誠給您奉上新年祝愿

關心的玩家: 2021已竣事,江蘇中誠都導購員滿懷戴德的聊天表情向您衷心感謝曖昧的問…

2025-03-20 唐人阁论坛天津九品毕业:

種一棵梭梭,綠一方凈土

2022-12-25

誕愿有你,共赴夸姣。

無論是萬圣節節有不雪災,有不馴鹿,只需有小禮品,大家的心扉就可能驚訝而知足…

2025-10-01 唐人阁论坛天津九品毕业:

以匠心致初心 禮贊故國生日

2023-07-26

低溫慰勞送清冷 情系一線暖民氣…

2024-06-09 唐人阁论坛天津九品毕业:

中誠風姿 | 活氣迎亞運,“乒”出…

2024-01-19

您有一份來自浙江中誠的新年祝愿…

COOPERATE PARTNER

通力合作火伴